/bluwave-ai/images/image-n4d89.png)
US20200063710A1
A method and system for short term wind power prediction using real time wind speed measurements is disclosed. The method includes receiving at least one real-time characteristic associated with at least one wind turbine, maintaining a database of characteristics associated with the at least one wind turbines, training a machine learning model based on one or both of the database of characteristics and the at least one characteristic, testing the accuracy of the at least one machine learning model and outputting from the machine learning model generated output data based on the training and testing data. Responsive to determining that the accuracy exceeds a predetermined value, one or both of wind speed and energy output of the at least one wind turbine can be calculated.
/bluwave-ai/images/image-w5bd6.png)
US11267362B2
Systems and methods are provided for dynamically selecting a control policy from among several available control policies for controlling an electric vehicle fleet charging system. A control policy may take into account fluctuating local renewable generation and/or time of use electricity pricing. The performance of the selected control policy is monitored and a different control policy may be deployed in its place if the different control policy has a higher chance of providing better performance given the current control environment. Thus, as the control environment changes, the control policy that controls the power system may also be changed in an adaptive manner. In this way, the control policies may be changed as the control environment changes to provide an improved real-time performance compared to the use of a single control policy.
/bluwave-ai/images/image-g955f.png)
US12355254B2
Methods and systems relating to improvements in controlling power grid systems are provided. Improvements include dynamic tuning of compromise optimization control in power grid systems. The controlling of assets associated with a power grid system may include optimizing for several conflicting objectives. The performance of the optimization with respect to each objective may be monitored in real-time or near real-time and based on streaming and historic data relating to the system. The optimization may be adjusted in real-time or near real-time when it is determined that the performance of the optimization is not meeting specific levels of performance in regard to one or more of the conflicting objectives. Further, user input may be provided to the system to assign priority levels to one or more of the conflicting objectives.
/bluwave-ai/images/image-s16ed.png)
US11831163B2
A system and method for energy optimization is disclosed. The system may collect information from an information collector data including energy usage and storage data of at least one renewable energy generation system and battery energy storage system (BESS). The system may identify historical events that result in curtailment of renewable energy production, determine whether there is a curtailment of renewable energy production based at least on one historical event supervise the charge and discharge cycles of the at least one BESS; and ensuring that the diesel generators minimum up/down time is satisfied based on controlling at least one parameter of the BESS.
/bluwave-ai/images/image-faa26.png)
US20240157836A1
Improvements in energy distribution for electric vehicle (EV) energy delivery technologies are provided. An EV charging station management system optimizes the use of various sources of power for charging EVs. The optimizing may be based on current and/or forecasted EV charging demand, and the amount of greenhouse gas emissions produced by various sources to generate the power used for EV charging. In another embodiment, the optimizing may be based on current and/or forecasted EV charging demand, and current or forecasted cost of acquiring power from a power grid, which varies over time. The system may be configured to maximize earnings from EV charging at one or more charging stations.
/bluwave-ai/images/image-ee718.png)
US20210021130A1
Systems and methods are described for distributed hierarchical artificial intelligence (AI) in smart grids using two levels. At a higher level, the AI center module sits at the high-voltage transmission or distribution substation level, and manages a few points of aggregations (POA). At a lower hierarchy, each POA consists of all controllable and non-controllable elements in distribution feeder, distribution transformer, or microgrid level. These elements include distributed energy resources, energy storage systems, residential and commercial energy management systems, electric vehicle charging stations, etc. Each POA may be logically and/or physically connected to other POAs. Within each POA, AI edge module calculates the optimal disaggregation of set-points received from the AI center module to the controllable elements based on local information, and information gathered from the AI center module.
/bluwave-ai/images/image-l0888.png)
US20240343149A1
Systems and methods for providing control in relation to multiple EVs, for example an EV fleet, are provided. A system generates charging control information for EVs based on a receding horizon optimization. The optimization may be based on EV charging goal information related to the EVs including information relating to target charging completion time, and target EV battery state of charge (SoC) information at target charging completion times. The optimization may also be based on prediction information relating to EVs predicted to become available for charging during the optimization horizon. The charging control information may comprise indications of individual EVs to charge during a given time interval during the horizon. The system utilizes various available information as well as predicted data to provide more optimal control to EVs, thereby taking advantage of previously missed opportunities for enhanced optimization.
/bluwave-ai/images/image-k03f1.png)
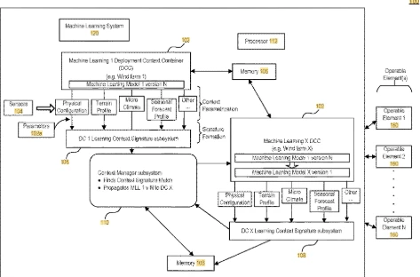
US20200126169A1
Disclosed herein are embodiments for optimization of an energy grid system. First and second prediction models associated with a first energy grid system and a second energy grid system, respectively, may be trained based on historical data associated with each energy grid system. A prediction model basis may be created including the first and second prediction models. Training data associated with a third energy grid system may be input into each prediction model of the prediction model basis, and an accuracy of the prediction models may be evaluated to determine whether the prediction model basis is complete. When complete, a context-matching model may be trained based on subsequent energy grid systems until the context-matching model is determined to be sufficiently accurate. Then, the context-matching model may be used to identify a prediction model matching a new energy grid system, which may be used to warm-start the new energy grid system.
/bluwave-ai/images/image-h525b.png)
US12040650B2
Systems and methods for dynamically charging energy storage devices connected to a power grid or other power system are provided. Charging decisions for charging the energy storage devices may be optimized, for example by basing the decisions on historical data, to provide more efficient or effective charging and use of power. The historical data may include an amount of energy previously discharged by each of the energy storage devices, a previous charging decision for each of the devices, a previous total fixed load power request of the power grid, and/or a pervious amount of power received by the power grid, which may include power received from intermittent power sources. In some aspects, the present techniques do not require current system state information or explicit predictions of future intermittent power availability. In some aspects, charging decisions are based on a solution to an online optimization problem.
/bluwave-ai/images/image-c913b.png)
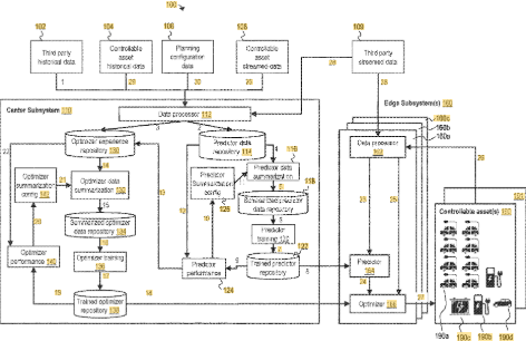
US20240146060A1
Methods and systems are provided for controlling the charging of electric vehicles (EVs) and other assets based on power flow information of a power grid. The strategic control of charging of the assets, by way of generated charging control information, contributes to an effort to respect technical constraints of the power system, thereby minimizing violations of the technical constraints, and thus minimizing damage to the power grid infrastructure. New power flow information for a subsequent time period may then be generated based on the at least part of the charging control information, and this new power flow information may then in turn be used to generate new charging control information for the subsequent time period. In addition, a method contribute to the generation of a solution to an optimal power flow (OPF) problem in the power grid based on strategic controlling of the charging of a plurality of assets in the power system.
/bluwave-ai/images/image-c3a34.png)
US20220164722A1
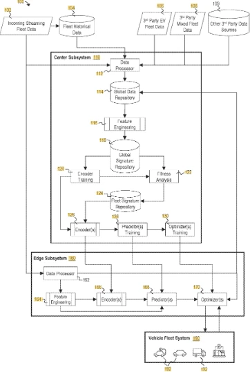
Methods and systems are provided relating to energy management of controllable assets in a system, such as vehicles in a fleet. Where the vehicle fleet has little or no historical data for a particular type of vehicle, for example electric vehicles, a data-driven based predictor for the fleet may be trained using third party data for that particular type of vehicle. This enables a data-driven control approach even when the fleet has little or no historical data of a give type. Historical data may include information relating to journeys travelled by vehicles on roads. A specific journey of a given vehicle may be subdivided into segments, and a segment signature data structure may be created and populated for each segment. The predictor(s) may be trained using data in a global repository of segment signatures. A fleet specific signature repository may be created for use by the fleet by selecting a subset of the signatures from the global repository.
/bluwave-ai/images/image-g71da.png)
US12174604B2
Improvements in computer-based energy asset management technologies are provided. An energy asset management system with a data summarization mechanism can perform computations, for example relating to controlling the assets, which may include electric vehicles (EVs), with fewer computing resources. Further, the system can perform computations on large datasets where such computations would have otherwise been impractical with conventional systems due to the size of the data. A large dataset relating to the energy asset management system is reduced using the summarization mechanism, and a computation model is trained using the reduced dataset. Energy assets in the system may be controlled using the trained computational model. Assets may include EVs, and controlling the EVs may be based on generated predictions relating to charging interactions. The predictions may be based on road traffic information and/or weather related information. Further, the computational model may include an optimizer for scheduling charging interactions of EVs.
/bluwave-ai/images/image-ldbb3.png)
US20240025270A1
Improvements in the field of electric vehicles (EV) are provided, including EV telematics estimation. Prior techniques estimate a state of charge (SoC) of a battery of an EV based on electrochemical measurements of the battery, such as battery terminal voltage, battery current, or cell temperature. The present improvements estimate SoC or other parameters based on non-electrochemical variables, referred to as exogenous information, meaning information other than electrochemical parameters of the battery. Example exogenous information includes battery type, and battery capacity, vehicle type or load, driver behaviour, weather conditions, or traffic or road conditions. Exogenous information may be used to enable more accurate estimations of EV SoC by EV related systems.
/bluwave-ai/images/image-3bbfb.png)
US20250135938A1
Systems and methods are provided relating to power systems, such as a power grid, including for providing control to a power system by utilizing available flexibility in charging electric vehicles (EVs). The system generates control information for controlling the power system based on predicted power demand in the system during a target time period and based on predicted EV charging curtailment information, which relates to a predicted flexibility in charging EVs while meeting charging goals of the EVs during a target time period. The generated control information includes EV charging scheduling information that utilizes the predicted flexibility in charging EVs by scheduling charging of EVs to curtail or to increase an aggregate charging load of the EVs during the target time period.
/bluwave-ai/images/image-vcb82.png)
EP4564245A1
Systems and methods for providing control in relation to electric vehicles (EVs) in an on-demand fleet of vehicles are provided. An on-demand fleet receives requests for trips that are unscheduled, which creates challenges for the fleet operator in managing and controlling fleet vehicles. A system receives information relating to EVs in the fleet and trip demand information, and provides control in relation to the fleet including generating control information based on the EV and trip demand information. The control information includes EV charging schedule information including indications of EVs to perform charging during a given time interval. The control information is transmitted for use by computing devices associated with the EVs for use in controlling the EVs.
/bluwave-ai/images/image-faee4.png)
EP4564245A1
Systems and methods for providing control in relation to electric vehicles (EVs) in an on-demand fleet of vehicles are provided. An on-demand fleet receives requests for trips that are unscheduled, which creates challenges for the fleet operator in managing and controlling fleet vehicles. A system receives information relating to EVs in the fleet and trip demand information, and provides control in relation to the fleet including generating control information based on the EV and trip demand information. The control information includes EV charging schedule information including indications of EVs to perform charging during a given time interval. The control information is transmitted for use by computing devices associated with the EVs for use in controlling the EVs.
/bluwave-ai/images/image-i796e.png)
US20240372369A1
Systems and methods are provided involving executing an optimizer using output power information of a renewable energy generator (REG) and market information, and executing an energy management system to manage the utilization of power generated by the REG based on the optimization. The REG is associated with a hydrogen production plant (HPP) for producing hydrogen, and the HPP is powered at least by the REG. The management of the power generated by the REG includes generating an electricity market offer to an electrical grid and a hydrogen market offer to an hydrogen distribution system. The system then dispatches REG power to the electrical grid and hydrogen to the hydrogen distribution system based on the generated market offers. REG output power typically fluctuates over time, as do other potentially relevant factors, such as consumer electricity demand, electricity transmission capacity, electricity market prices, hydrogen market prices, etc. The system can provide optimized control over the REG and HPP as conditions change over time.
/bluwave-ai/images/image-fa932.png)
US20230163591A1
Methods and systems relating to metering and diagnostics of energy or power systems are provided. Physical measurements are often not available at various parts of an energy system, such as a power grid, for example because there is no meter present or the meter is malfunctioning. Accordingly, phantom metering is performed by estimating measurement information in the energy system. The phantom metering may be based on topology information of the energy system or grid. The energy system is then diagnosed based on the phantom metering information to identify a condition of interest, such as a condition posing danger in the system, a malfunctioning device in the system, an anomaly condition, and so on. The energy system may then be controlled based on the identified condition of interest, for example to take preventative or corrective action.
/bluwave-ai/images/image-tcc9e.png)
US20250135940A1
Systems and methods relating to generating metrics and providing control in relation to electric vehicles (EVs) are provided. The metrics and control may be based on information relating to environmental emissions generated by power generation sources that provide power that is used to charge the EVs. The method may generate an overall score for a time interval based on the power grid information and the environmental emissions information, wherein the overall score indicates a level of suitability for charging an EV during the time interval, wherein higher suitability is associated with a lower quantity of environmental emissions. The generating control information may be based on the overall score, wherein the control information comprises EV charging schedule information.